使用ChatGPT开一场头脑风暴会议

教程 2年前 (2023) hory-ai
31 0

在开始之前,请考虑以下问题:

  • 头脑风暴会议的目标是什么?
  • 我如何用 1-2 句话描述我的产品/服务?
  • 谁应该参加会议,为什么?

第 1 步:输入初始提示

我们现在将模拟一次头脑风暴会议。

会议的目标是:[设计一款AI占卜软件]。

产品简述: [有意愿使用占卜软件并付费的用户]

参加者: [产品经理, 软件人员, 销售人员]

当涉及到 [用户有使用占卜软件需求] 时,我们将从找到客户的最大痛点开始:从每个参与者的角度生成 3 个痛点。

使用ChatGPT开一场头脑风暴会议

第 2 步:针对每个痛点获取解决方案

→ 现在为前 3 个痛点中的每一个产生解决方案想法

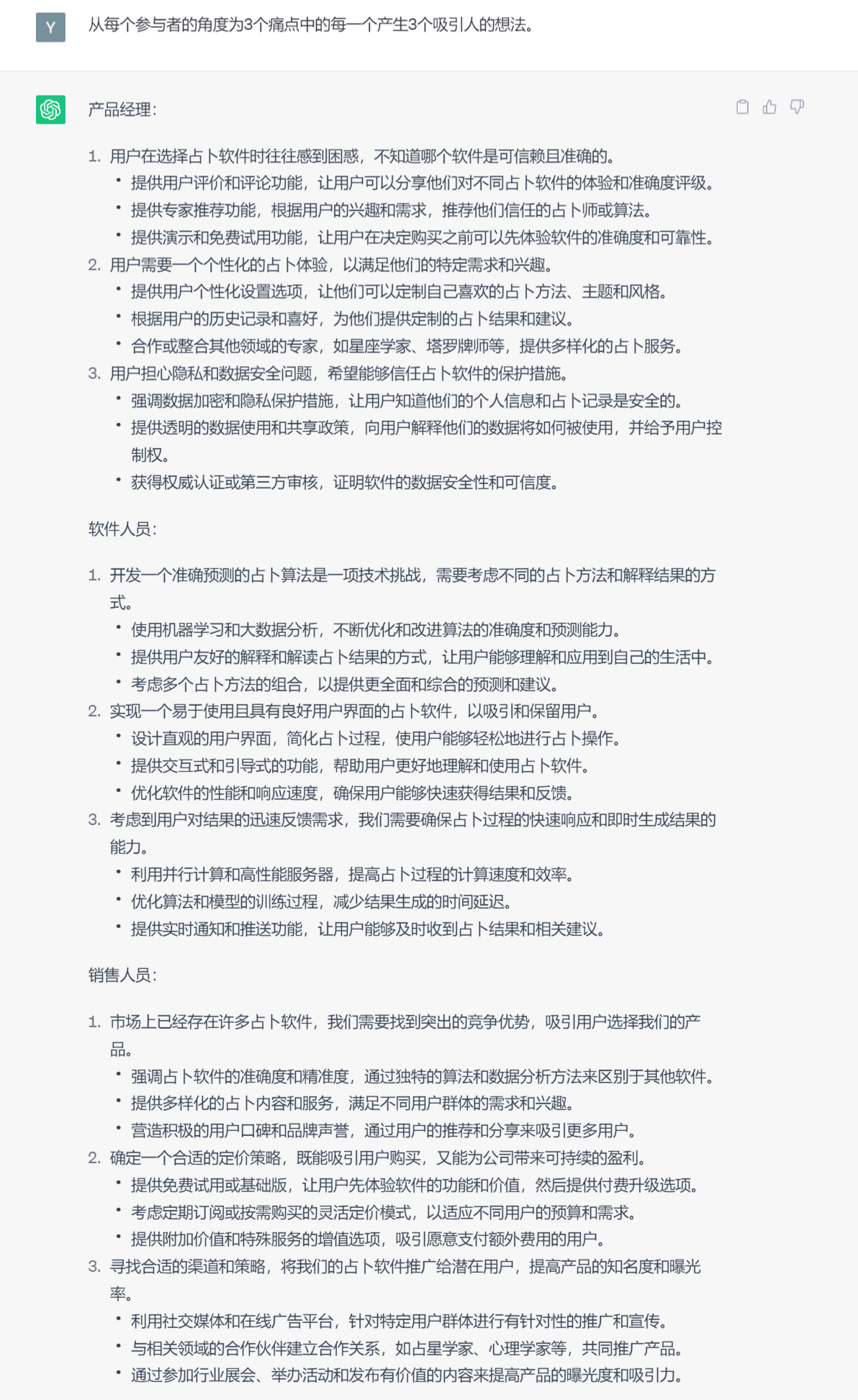
Prompt:从每个参与者的角度为3个痛点中的每一个产生3个吸引人的想法。

使用ChatGPT开一场头脑风暴会议

第 3 步:总结结果

→ 让 ChatGPT 确定最佳创意,或自行选择

→ 然后将结果总结在表格中

prompt:选出最有前途的5个想法,总结成一个表格

使用ChatGPT开一场头脑风暴会议
版权声明:hory-ai 发表于 2023年6月2日 pm6:11。
转载请注明:使用ChatGPT开一场头脑风暴会议 | 量子幻海

相关文章

暂无评论

暂无评论...